Flowchart Deutsch
Find and compare top Flowchart software on Capterra, with our free and interactive tool Quickly browse through hundreds of Flowchart tools and systems and narrow down your top choices Filter by popular features, pricing options, number of users, and read reviews from real users and find a tool that fits your needs.
Flowchart deutsch. Flowchart definition 1 a diagram (= simple plan) that shows the stages of a process 2 a diagram (= simple plan) that Learn more. 3) Edraw Max Edraw Max is a flowchart builder software that helps you to make diagrams using readymade symbols and templates It allows you to import your drawings to file formats such as PDF, PPT, Word, HTML, etc Features You can create a flowchart, mind map, electrical diagrams, network diagrams, etc. As a toprated diagramming tool, Visual Paradigm Online incorporates an intuitive draganddrop flowchart editor that allows you to create professional flowchart quickly and easily Extensive builtin flowchart templates are available to use;.
In diesem Video erkläre ich, wie mit Microsoft Visio ganz schnell und einfach eine Flowchart, ein Flussdiagramm oder ein Programmablaufplan erstellt werden k. Flowchart Definition a diagrammatic representation of the sequence of operations or equipment in an industrial Bedeutung, Aussprache, Übersetzungen und Beispiele Englisch EnglischChinesisch EnglischFranzösisch EnglischDeutsch EnglischHindi EnglischItalienisch EnglischPortugiesisch EnglischSpanisch. Case Discussion The prostate imaging reporting and data system (PIRADS) is a standardized reporting system for multiparametric MRI in treatmentnaive patients to evaluate for suspected prostate cancer The PIRADS category corresponds to a likelihood of clinically signficant cancer (1=highly unlikely, 2=unlikely, 3=indeterminate, 4=likely, 5=highly likely).
Jump to TINA Main Page & General Information Writing MCU assembly code is often a hard and tedious task You can simplify software development and gain more time to design the electronics hardware if, instead of manual coding, you use TINA’s Flowchart editor and debugger to generate and debug the MCU code, using just symbols and flow control lines, and then run or debug this code in. News Added sticky on click / click sticky again to unsticky I've plans to move this to github and add calculations, hold off on feature request. Flow Chart Deutsch consciousevolution Loading Unsubscribe from consciousevolution?.
Flowchart Maker is a crossplatform flowchart design program which is compatible with Mac OS X, Windows and Linux systems It offers a draganddrop interface and a large variety of builtin symbols for flowchart, data flow diagram Top 10 Reasons to Use 1 Easy to Learn, Easy to Use Drawing does not need to start anew. Online flowchart solution here!. Program Flowchart Definition The program flowchart is a diagram that uses a set of standard graphic symbols to represent the sequence of coded instructions fed into a computer, enabling it to perform specified logical and arithmetical operations It is a great tool to improve work efficiency There are four basic symbols in the program flowchart, start, process, decision, and end.
This is the list of 10 best free flowchart software for Windows A flowchart is a collection of symbols or shapes which collectively represent a processIt can be effectively used for explaining even a complex process and it is frequently used in educational, business and social organizations. What is a Flowchart Flowchart Symbols, Flowchart Types, and More Duration 434. The CONSORT Flow Diagram Flow diagram of the progress through the phases of a parallel randomised trial of two groups (that is, enrolment, intervention allocation, followup, and data analysis)() ()Templates of the CONSORT flow diagram are available in PDF and in MS Word 52.
The design process can vary from one industry and organization to another, depending on the available resources and the key participants A design process flowchart can help clarify and streamline. In addition to the flowcharts for individual conditions, there is a general flowchart at the beginning of the text that describes the therapeutic order in naturopathic medicine Pizzorno JE, Murray MT, JoinerBey H. In diesem Video erkläre ich, wie mit Microsoft Visio ganz schnell und einfach eine Flowchart, ein Flussdiagramm oder ein Programmablaufplan erstellt werden k.
How would the else if statement look like in a flowchart diagram?. Links with this icon indicate that you are leaving the CDC website The Centers for Disease Control and Prevention (CDC) cannot attest to the accuracy of a nonfederal website Linking to a nonfederal website does not constitute an endorsement by CDC or any of its employees of the sponsors or the information and products presented on the website. PRISMA Flow Diagram The flow diagram depicts the flow of information through the different phases of a systematic review.
Flowcharts haben sich über die Jahre stark weiterentwickelt Das professionelle DesignTeam von Canva hat atemberaubende Vorlagen geschaffen, mit denen du elegante und beeindruckende Flowcharts erstellen kannst Du kannst die Vorlagen kinderleicht anpassen, um den gewünschten Look zu erhalten Ändere einfach Farben, Schriftarten und Bilder. Flowchart Maker and Online Diagram Software diagramsnet (formerly drawio) is free online diagram software You can use it as a flowchart maker, network diagram software, to create UML online, as an ER diagram tool, to design database schema, to build BPMN online, as a circuit diagram maker, and more drawio can import vsdx, Gliffy™ and Lucidchart™ files. Visustin is an automated flow chart program for software developers and document writers Save documentation efforts with automatic code visualization Visustin reverse engineers your source code to flow charts or UML Activity Diagrams Visustin reads the if and else statements,.
Flowchart is a very intuitive method to describe processes As such, in most cases, you don’t need to worry too much about the standards and rules of all the flowchart symbolsIn fact, a simple flowchart, constructed with just rectangular blocks and flowlines, can already get most jobs done. A process flowchart is a graphical representation of a business process through a flowchart It’s used as a means of getting a topdown understanding of how a process works, what steps it consists of, what events change outcomes, and so on How to Use This Guide If you want to learn just about everything about process flowcharts, just read through the whole thing we've got you covered. FlussdiagrammSoftware kostenlos herunterladen und Flussdiagramm zeichnen, Organigramm erstellen und mehr Datenflüsse und andere Abläufe bildlich darstellen.
Find flowchart stock images in HD and millions of other royaltyfree stock photos, illustrations and vectors in the collection Thousands of new, highquality pictures added every day. Free download Flowchart Maker to design flowchart, process flowchart and workflow diagram Click the following links to download Flowchart Maker software package A versatile crossplatform mind mapping tool English 日本語 Deutsch Français Español Italiano Português P. In addition to the flowcharts for individual conditions, there is a general flowchart at the beginning of the text that describes the therapeutic order in naturopathic medicine Pizzorno JE, Murray MT, JoinerBey H.
Jump to TINA Main Page & General Information Writing MCU assembly code is often a hard and tedious task You can simplify software development and gain more time to design the electronics hardware if, instead of manual coding, you use TINA’s Flowchart editor and debugger to generate and debug the MCU code, using just symbols and flow control lines, and then run or debug this code in. Last updated 2/21/18 Visit http//wwwrichardlawrenceinfo/splittinguserstories/ for more info on the story splitting patterns wwwagileforallcom Copyright. Step 5 Add Your Flowchart to Word ®, Excel ®, Google Docs ™, and More SmartDraw's flowchart maker integrates easily with tools you already use Once your flowchart is built you can insert it directly to Microsoft Word ®, Excel ®, PowerPoint ®, Google Docs ™, Google Sheets ™, and more SmartDraw also has apps to integrate with Atlassian's Confluence, Jira, and Trello.
Flowchart definition 1 a diagram (= simple plan) that shows the stages of a process 2 a diagram (= simple plan) that Learn more. A flowchart is a diagram that shows the steps in a process Flowcharts are often used for training, documenting and planning They can also be useful for decision making (Danmark) Deutsch (Deutschland) Español. Lernen Sie die Übersetzung für 'flowchart' in LEOs Englisch ⇔ Deutsch Wörterbuch Mit Flexionstabellen der verschiedenen Fälle und Zeiten Aussprache und relevante Diskussionen Kostenloser Vokabeltrainer.
Dictcc Übersetzungen für 'Flowchart' im EnglischDeutschWörterbuch, mit echten Sprachaufnahmen, Illustrationen, Beugungsformen,. Find and compare top Flowchart software on Capterra, with our free and interactive tool Quickly browse through hundreds of Flowchart tools and systems and narrow down your top choices Filter by popular features, pricing options, number of users, and read reviews from real users and find a tool that fits your needs. A standard flowchart breaks a process down by its key concepts and required actions If you have multiple groups involved in the process outlined by the flowchart, a swimlane format can help show who needs to do what Each flowchart step is placed in the “Lane” for the group responsible for completing the task (Marketing, Sales, HR, etc).
FlussdiagrammSoftware kostenlos herunterladen und Flussdiagramm zeichnen, Organigramm erstellen und mehr Datenflüsse und andere Abläufe bildlich darstellen. Flowchart promote understanding of a process by explaining the steps pictorially Flowchart can help you gain agreement about the sequence of steps with the different stakeholders Flowchart provide a tool for training employees as it can help employees to perform the process according to standardized procedures. Flowchart Wörterbuch EnglischDeutsch Stichwörter und Wendungen sowie 1000 Übersetzungen.
Flowchart Wörterbuch EnglischDeutsch Stichwörter und Wendungen sowie 1000 Übersetzungen. PRISMA Flow Diagram The flow diagram depicts the flow of information through the different phases of a systematic review. Let’s go ahead and insert our first shape Back at the shapes menu, select the shape you’d like to use in the flow chart Since this is our first shape being used in the flowchart, we’ll use the oval shape Once you select the shape, you’ll notice your cursor turns into a crosshair To draw the shape, click and drag.
Lernen Sie die Übersetzung für 'flow chart' in LEOs Englisch ⇔ Deutsch Wörterbuch Mit Flexionstabellen der verschiedenen Fälle und Zeiten Aussprache und relevante Diskussionen Kostenloser Vokabeltrainer. Flowchart promote understanding of a process by explaining the steps pictorially Flowchart can help you gain agreement about the sequence of steps with the different stakeholders Flowchart provide a tool for training employees as it can help employees to perform the process according to standardized procedures. Flowchart Wörterbuch EnglischDeutsch Stichwörter und Wendungen sowie 1000 Übersetzungen.
If you need a flowchart for PowerPoint to illustrate a process, these flow chart infographic templates for PowerPoint are some of the best I've seen The template includes different cycle process diagrams—all of which are easy to use This PowerPoint template is easy to edit and use for widescreen or standard size presentations. Flowcharts haben sich über die Jahre stark weiterentwickelt Das professionelle DesignTeam von Canva hat atemberaubende Vorlagen geschaffen, mit denen du elegante und beeindruckende Flowcharts erstellen kannst Du kannst die Vorlagen kinderleicht anpassen, um den gewünschten Look zu erhalten Ändere einfach Farben, Schriftarten und Bilder. Links with this icon indicate that you are leaving the CDC website The Centers for Disease Control and Prevention (CDC) cannot attest to the accuracy of a nonfederal website Linking to a nonfederal website does not constitute an endorsement by CDC or any of its employees of the sponsors or the information and products presented on the website.
Flowchart templates in drawio drawio has a number of templates you can use for various types of flow diagrams You can use these as examples to see what is possible, or modify one to match your process When you start a new diagram in drawio, select Flowcharts from the template library Hover over one of the templates to see its name. Define flowchart flowchart synonyms, flowchart pronunciation, flowchart translation, English dictionary definition of flowchart also flow·chart n A schematic representation of a sequence of operations, as in a manufacturing process or computer program. I have a 100% flowchart for a few chapters after meet kamski I emailed you about helping out but haven’t received a response yet I tried updating the wiki, but I’d rather help you since people keep changing what I wrote.
Flowchart Share Improve this question Follow asked Oct 10 '11 at 2100 starcorn starcorn 6,761 19 19 gold badges 73 73 silver badges 117 117 bronze badges add a comment 4 Answers Active Oldest Votes 23 http. A standard flowchart breaks a process down by its key concepts and required actions If you have multiple groups involved in the process outlined by the flowchart, a swimlane format can help show who needs to do what Each flowchart step is placed in the “Lane” for the group responsible for completing the task (Marketing, Sales, HR, etc). Jump to TINA Main Page & General Information Writing MCU assembly code is often a hard and tedious task You can simplify software development and gain more time to design the electronics hardware if, instead of manual coding, you use TINA’s Flowchart editor and debugger to generate and debug the MCU code, using just symbols and flow control lines, and then run or debug this code in.
Moreover, you get XML specification of the flowcharts to generate rich graphical application (HTMLSVGCSS) or other manipulations Currently, new users have to request a user account through email The flowchart is drawn from specification using the flowcharting rules like links flow to down and right. Flowchart Maker is a flowchart design app for Windows, whcih is also compatible with Mac OS X and Linux systems It provides you with a draganddrop interface and a large variety of builtin symbols for flowchart, and data flow diagram creation. Define flowchart flowchart synonyms, flowchart pronunciation, flowchart translation, English dictionary definition of flowchart also flow·chart n A schematic representation of a sequence of operations, as in a manufacturing process or computer program.
If your flow chart is part of a presentation, you can embed it in your slides Create my flowchart What is a flowchart?. Translation for 'flowchart' in the free EnglishGerman dictionary and many other German translations. You can customize your flowchart colors, shapes, and layouts This article explains how to find and use Excel's free flowchart templates Instructions apply to Excel for Microsoft 365, Excel 19, Excel 16, Excel 13, and Excel 10.
Case Discussion The prostate imaging reporting and data system (PIRADS) is a standardized reporting system for multiparametric MRI in treatmentnaive patients to evaluate for suspected prostate cancer The PIRADS category corresponds to a likelihood of clinically signficant cancer (1=highly unlikely, 2=unlikely, 3=indeterminate, 4=likely, 5=highly likely). Easy to make visually pleasing flowchart design. Flowcharts Bring your ideas to life with Visio’s powerful flowchart features Use the vast library of shapes, stencils, and templates to turn numbers and information into impactful stories Org charts Easily craft org charts to visualize team, hierarchy, or reporting structures, and then share them with employees, teams, and stakeholders.
Flowcharts Bring your ideas to life with Visio’s powerful flowchart features Use the vast library of shapes, stencils, and templates to turn numbers and information into impactful stories Org charts Easily craft org charts to visualize team, hierarchy, or reporting structures, and then share them with employees, teams, and stakeholders. Create a flowchart, diagram, or other type of drawing Open Google Drive Click New More Google Drawings Use the menu options and buttons to design diagrams, paint an image, and create flowcharts and other types of drawings Add your drawing to a document or presentation Open Drive.

Typical Saml Process Flow Diagram Servicenow Docs

Free Flowchart Maker Create Flowcharts Online In Lucidchart

Simple Flow Chart Tikz Example
Flowchart Deutsch のギャラリー

Kostenloses Sales And Marketing Flow Chart

Design For Digital Citizenship Using A Flowchart

Credit Approval Process Cross Functional Flowchart Example

Rod Breslau The Us Navy Made An Entire Manual Including A Flow Chart For Their Twitch Stream On How To Respond To What S Your Favorite War Crime You Ve Now Peaked

Infographic Flow Chart 4 Options Modern Stock Vector Royalty Free
Farm Engineering Flowchart What Side Stevenson And Taylor Facebook

Pressure Equipment Directive Flowchart Poster Download Pdf Lr Org

Flowchart Free Interface Icons

Flowchart For Step Three Of The Humean Download Scientific Diagram

Problem Solving Flowchart

10 Best Online Flowchart Software Of 21 The Digital Project Manager
Dia Sheet Flowchart Objects To Draw Flowcharts

Free Vector Flowchart Infographic

Diagrampainter Create Flow Charts Organization Charts And Mind Maps
Research Proposal Flowchart Proofreading And Statistics For Thesis Mnl Facebook

Project Management Flowchart Construction Management Process Business Text People Logo Png Pngwing

Going To Court Flowchart

Interactive Flow Chart For Naming Binary Compounds

Ifla Sdg Storytelling Flowchart

Prisma Diagram Generator

How To Create Flowchart In Excel

Prograss Prograss Project Web Site

How To Name Animals In German Deutsch Pinterest German German Language And Language

Template Swim Lane Flowchart Lucidchart

Are You Left Brained Or Right Brained Flowchart

Ibm Knowledge Center
Teacher Development And Support Induction Flow Chart

Flow Chart For The Four German Cases Sprechen Sie Deutsch

Online Swimlane Diagram Tool

Smart Flowchart Software For Linux Create Flowchart On Linux With Ease

Free Vector Recruitment Flowchart Template For Presentation

Free Flowchart Maker Create Flowcharts Online In Lucidchart

Visio Castle Design Build Process Flow Chart 1226 Vsd

Code Visuals Flowchart For How Slack Decides Whether To Send A Notification Or Not

Visustin Flow Chart Generator

How To Make Flowcharts Gantt Charts In Keynote With Templates

Covid 19 Use Case Patient Triage Flowchart Lucidchart

New Arrivals Induction Flowchart Teacher Made

Free Online Flowchart Maker Design Custom Flowcharts In Canva

Flow Chart Images Stock Photos Vectors Shutterstock

How To Create A Flowchart With Pictures Wikihow

Flowchart Software By Mindmanager

What S A Program Flowchart Definition Examples

Billing Cross Functional Flowchart Cross Functional Flowchart Example
Q Tbn And9gcqxr7nxrtij5rbc6rhctdfhoxui2hjlrju2mun3qewiqgw Jqkn Usqp Cau
1

Document Flow Chart Of Sales Order Processing Sales Order System Flowchart Process Flow Diagram Flow Chart Sap

Easy Maintenance Flowchart Tikz Example

The Consort Flowchart Download Scientific Diagram

Flowchart Diagram High Resolution Stock Photography And Images Alamy

10 Best Online Flowchart Software Of 21 The Digital Project Manager

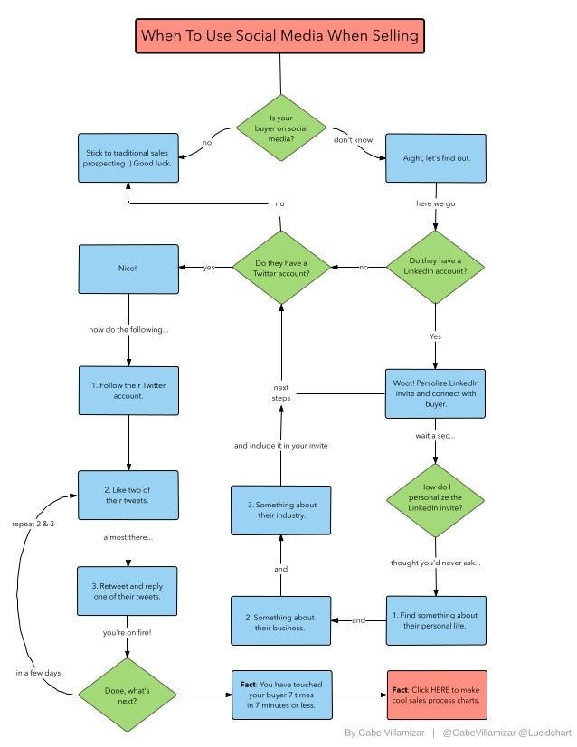
Flowchart When To Use Social Media When Selling

Sales Flowchart

What Is A Material Flow Diagram Definition Applications

Egg Processing Flow Chart

How To Create A Flowchart With Pictures Wikihow

28 Free Open Source And Top Flowchart Software In Reviews Features Pricing Comparison Pat Research B2b Reviews Buying Guides Best Practices

File Deletion Process On English Wikipedia Flowchart Jpg Wikimedia Commons
Q Tbn And9gcrl02alzaoifubq6f 58u7 Pxn4v4cu5t505phtj3w Usqp Cau

File Flowchart Csma Cd Media Access Svg Wikimedia Commons

Complaint Processing Procedure Flowchart City Of Lawrence Kansas

Value Added Flow Chart Toolbox

Flowgorithm Flowchart Programming Language

What Is An Energy Flow Diagram Definition Applications

What Is A Flow Chart Answered Twinkl Teaching Wiki

Flowchart Wikipedia

Online Reputation Management Issue Resolution Flowchart

Help Students Navigate Articles As They Learn The Different Cases Learning German Worksheets German Lesson Plans Learn German

Flowchart To Identify And Asses 19 Novel Coronavirus Cdc Coronavirus Covid 19 Beacon Health System

Design A Process Map Workflow Or Flowchart By Mrbaus

Free Online Flowchart Maker Design Custom Flowcharts In Canva

Inspection Flow Chart

Flowchart Purchase Order Process Flow Diagram Business Text People Png Pngegg

Flowchart Showing The Steps Under Taken In This Study See Text For Download Scientific Diagram
Verstehen Sie Flowcharts Eine Anleitung
.jpg)
35 Top Powerpoint Flowchart Templates Infographic Slide Designs For

Diagram Software For Businesses Gliffy

Audit Flowchart Template Flowchart Example

Flowchart Software Lucidchart

Free Vector Six Steps Process Chart Slide Template Business Data Flowchart Diagram

Travel Planning Process Flowchart

Map Levels Flowchart Dead Cells Wikigameguides

Flowchart Software Lucidchart

Online Flowchart Tool

Michael Hart Antonkulikov14 And I Created A New Options Management Flow Chart Tastytrade Send Email To Mike Tastytrade Com And I Ll Send You A Copy T Co Nvuy0xirgo

Flow Chart Template Free Download Create Edit Fill And Print Wondershare Pdfelement

Animal Flow Chart Worksheet Teacher Made

Deciding If A Natural Language Processing Nlp Project Is Feasible Search Technologies

Design Case Study User Persona Flowchart Etc By Asifmojtoba

Clickcharts Mac Flowchart Software Mac Download

How To Draw A Construction Flowchart

Flow Chart European Environment Agency

Flowchart Tikz Example

Preferred Reporting Items For Systematic Reviews And Meta Analyses Wikipedia

Exported Code Flowchart Maplesim Help

File Troph Flow Chart Png Wikimedia Commons

Template Communication Flowchart Lucidchart

Information Flow Diagram Wikipedia
Germany Management Administration

File Flowchart De Svg Wikimedia Commons